
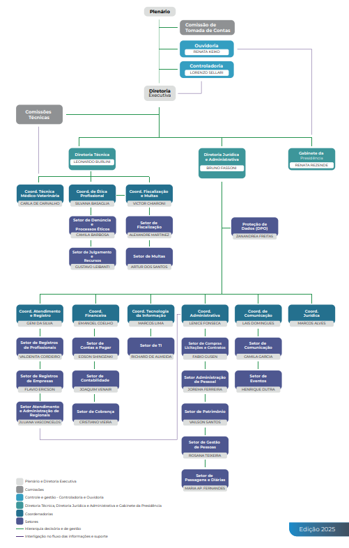
Descrição da estrutura organizacional do CRMV-SP
PLENÁRIO: é composto pela Diretoria Executiva e conselheiros – sendo seis (6) efetivos e dois (2) suplentes. As reuniões do Plenário ocorrem em sessões ordinárias, realizadas mensalmente, e extraordinárias, promovidas em atendimento a necessidades de força maior.
DIRETORIA EXECUTIVA: é composta pela presidente, vice-presidente, secretário-geral e tesoureira, e responsável pela execução das resoluções do Plenário do CRMV-SP. Compete aos diretores auxiliarem a Presidência na preservação das medidas de ordem administrativa, financeira e/ou social do Conselho.
OUVIDORIA: fomenta o controle social e a participação popular. Recebe, classifica e distribui aos diferentes setores do CRMV-SP as sugestões, queixas, e/ou denúncias dos médicos-veterinários, zootecnistas e demais cidadãos, preservando a identidade dos manifestantes. A ouvidoria produz informações gerenciais que sinalizam riscos operacionais e subsidiam tomadas de decisões.
CONTROLADORIA: orienta a gestão do CRMV-SP e gestores de diferentes áreas, subsidiando tomadas de decisões para a integridade e para que as informações sejam fidedignas. A controladoria acompanha a execução orçamentária e monitora o cumprimento das obrigações constitucionais e legais. Também propõe ações para melhor uso dos recursos públicos e assegura a transparência, o controle social e a prevenção a corrupção.
COMISSÕES: atuam em áreas específicas, assessorando diretamente a Presidência ou a Plenário (no caso da Comissão de Tomada de Contas).
As comissões permanentes do CRMV-SP são: Admissibilidade de Processos Ético-Profissionais; Almoxarifado; Avaliação e Julgamento dos Prêmios Instituídos pela Resolução CRMV-SP nº 1.922/2010; Contratação; Gestão de Documentos; Patrimônio; e Tomada de Contas.
O Conselho possui também comissões técnicas nas áreas de: Agronegócio; Animais de Companhia; Animais Selvagens e Pets não Convencionais; Bem-estar Animal; Editorial; Educação; Endocanabinologia Veterinária; Equideocultura; Fiscalização; Gestão e Mercado Pet; Grandes Animais e Produção Animal; Medicina Veterinária Integrativa; Medicina Veterinária Legal; Pesquisa Clínica Veterinária; Políticas Públicas; Representantes Regionais; Responsabilidade Técnica; Uma Só Saúde; e Zootecnia e Ensino.
CHEFIA DE GABINETE: ligada à Presidência e à Diretoria Executiva, tem por finalidade o assessoramento direto e o intercâmbio entre as atividades das coordenadorias. Também é responsável pela condução e assessoria nas decisões do Plenário.
DIRETORIA TÉCNICA: Responsável pelas coordenadorias de ética profissional, técnica médico-veterinária e fiscalização.
COORDENADORIA TÉCNICA MÉDICO-VETERINÁRIA: composta por médicos-veterinários, presta assistência técnica em assuntos de interesse das classes da Medicina Veterinária e Zootecnia. A coordenadoria atende profissionais, empresas e cidadãos, esclarecendo dúvidas e orientando sobre os diversos temas relacionados às profissões, dentre outras atribuições.
COORDENADORIA DE ÉTICA PROFISSIONAL: atende, orienta e esclarece sobre o procedimento para apresentação de denúncia formal para apuração de infração ética profissional. É a coordenadoria que encaminha as denúncias recebidas para apreciação da Presidência, as quais podem resultar na instauração de processos ético-profissionais ou no arquivamento sumário. Coordena os setores de Denúncias e Processos Éticos e de Julgamentos e Recursos.
» Setor de Denúncias e Processos Éticos: responsável por atender, orientar e esclarecer sobre o procedimento para apresentação de denúncia formal para apuração de infração ética profissional; por encaminhar para apreciação da Presidência; e pelas fases de instauração do processo ético, apuração dos fatos e de instrução, findando com audiências instrucionais.
» Setor de Julgamentos e Recursos: responsável pelos procedimentos relacionados aos julgamentos de processos éticos até a fase recursal deles.
COORDENADORIA DE FISCALIZAÇÃO E MULTAS: responsável por orientar, organizar e coordenar os setores de Fiscalização e de Multas.
» Setor de Fiscalização: fiscaliza do exercício profissional da Medicina Veterinária e da Zootecnia, assim como as empresas que exercem atividades relativas às profissões, no estado de São Paulo, conforme as Leis nº 5.517/1968 e nº 5.550/1968. Quando necessário, emite Auto de Infração, Termo de Fiscalização e Relatórios de Fiscalização. Orienta e distribui atividades relativas à rotina do setor para os assistentes administrativos e para os fiscais; acompanha os andamentos dos processos administrativos de fiscalização, desde a lavratura do Auto de Infração até o encerramento. Distribui processos aos Conselheiros e auxilia na atividade judicante, além de gerenciar as respectivas tramitações.
» Setor de Multas: responsável por orientar e distribuir atividades relativas à rotina do setor para os assistentes administrativos e para os fiscais; acompanha os andamentos dos processos administrativos de fiscalização em tudo aquilo que tenha relação com Autos de Multa, até o encerramento. Gerencia as tramitações referentes aos Autos de Multa, providenciando a emissão e o encaminhamento aos autuados; emite boletos e parcelamentos de multa. Também encaminha processos para análise em segunda instância ao CFMV.
DIRETORIA JURÍDICA E ADMINISTRATIVA: Responsável pelas coordenadorias financeira, administrativa, jurídica, de comunicação, de atendimento e registro, e de tecnologia da informação, além de setores de proteção de dados e planejamento estratégico.
» Proteção de Dados (DPO): Responsável por garantir a conformidade com a LGPD (Lei 13.709/2018) e demais regulamentações de privacidade de dados, estabelecendo práticas e padrões éticos para proteger as informações dos envolvidos. Isso inclui responder a qualquer reclamação ou consulta sobre o uso, manuseio e possíveis vazamentos de dados pessoais, em colaboração com a Autoridade Nacional de Proteção de Dados (ANPD), sempre adotando as providências necessárias. Além disso, assegura que os processos internos estejam alinhados com as legislações vigentes e desenvolve políticas contínuas para aprimorar os procedimentos de proteção de dados, tanto dentro da organização quanto nas empresas terceirizadas, especialmente em relação ao manejo de dados sensíveis.
COORDENADORIA DE ATENDIMENTO E REGISTRO: gerencia os setores de Registros de Profissionais; Registros de Empresas; e de Atendimento e Administração de Regionais.
» Setor de Registros Profissionais: realiza inscrições, reinscrições, transferências, cancelamentos e suspensões de pessoas físicas.
» Setor de Registros de Empresas: realiza inscrições, cancelamentos, suspensões, reativações e atualização cadastral de pessoas jurídicas. Também é responsável por gerenciar as anotações de responsabilidade técnica (ARTs).
» Setor de Atendimento e Administração de Regionais: responsável por acompanhar a rotina administrativa e de atendimento das Unidades Regionais de Fiscalização e Atendimento (Urfas), compostas por funcionários auxiliares de apoio e médicos-veterinários fiscais. As Urfas são responsáveis pelos atendimentos realizados nos setores de Atendimento, Registros de Profissionais e Registros de Empresas, porém, de forma regionalizada.
Atualmente o CRMV-SP possui sede em São Paulo e Urfas em: Araçatuba; Botucatu; Campinas; Marília; Presidente Prudente; Ribeirão Preto; Santos; São José do Rio Preto; Sorocaba e Taubaté.
COORDENADORIA FINANCEIRA: orienta, organiza e coordena os setores de Contabilidade, Contas a Pagar e Cobrança.
» Setor de Contas a Pagar: acompanha a agenda financeira e emite extratos bancários para conciliação e elaboração do fluxo de caixa.
» Setor de Contabilidade: responsável por elaborar a minuta da proposta orçamentária anual e suas eventuais reformulações. Também contabiliza os eventos de receita e despesa.
» Setor de Cobrança: recebe e providencia baixa de arquivos de pagamentos de boletos bancários oriundos de taxas e anuidades pagos por profissionais e empresas.
COORDENADORIA DE TECNOLOGIA DA INFORMAÇÃO: levanta requisitos e implementa projetos de tecnologia da informação e comunicação de dados. Presta serviços de suporte técnico e de sistemas, engloba o Setor de TI.
» Setor de TI: Responsável por garantir o pleno funcionamento da infraestrutura tecnológica do CRMV-SP. Entre suas principais atribuições estão o suporte técnico aos usuários, a manutenção de equipamentos e sistemas, a gestão das redes de comunicação e a segurança da informação. Também atua na implantação e atualização de softwares, além de controlar os recursos de tecnologia utilizados pela autarquia. De forma integrada, o setor assegura que todas as ferramentas e serviços de TI estejam operando de maneira eficiente, segura e alinhada às necessidades institucionais.
COORDENADORIA ADMINISTRATIVA: organiza a esfera administrativa do CRMV-SP, englobando os setores de Administração de Pessoal; Compras, Licitações e Contratos; Patrimônio; Diárias e Passagens; e Gestão de Pessoas.
» Setor de Compras, Licitações e Contratos: recebe solicitações (estudos técnicos preliminares, termos de referências e projetos básicos) de diferentes setores do CRMV-SP e procede com cotações de preços, verificação de dotação orçamentária e aquisições de bens e/ou serviços, seja por compra direta ou processo licitatório. Também realiza a gestão dos contratos administrativos.
» Setor de Administração de Pessoal: zela pela observância das normas internas, legislação trabalhista e da Previdência Social, inclusive quanto ao cumprimento dos prazos de recolhimento de tributos, prestando esclarecimentos aos funcionários.
» Setor de Patrimônio: registra o patrimônio e mantém o respectivo cadastro dos bens móveis e imóveis, desde o tombamento inicial, registrando eventuais alterações ocorridas.
» Setor de Gestão de Pessoas: responsável por administrar o capital humano do CRMV-SP, por meio da implementação e gestão dos subsistemas de recursos humanos, integrados às metas e estratégias da Autarquia.
» Setor de Passagens e Diárias: responsável pela emissão de diárias e passagens para Diretoria, Conselheiros, integrantes de comissões e funcionários relativos a serviços externos, quando necessário.
COORDENADORIA DE COMUNICAÇÃO: é responsável pela comunicação e publicidade institucionais do CRMV-SP, incluindo suas publicações (Informativo e Revista MV&Z), assim como a coordenação dos trabalhos e demandas de assessoria de imprensa. É a coordenadoria que preza pela divulgação das ações do Conselho, visando a prestação de contas e a transparência ativa, a valorização da Medicina Veterinária e da Zootecnia, o fortalecimento da imagem do Regional, e a orientação aos profissionais, e o esclarecimento da população sobre a importância do órgão e das classes para a sociedade. A coordenadoria é responsável pelos setores de Comunicação e de Eventos.
» Setor de Comunicação: é responsável por chefiar o trabalho da equipe interna, especialmente voltada as publicações digitais nas mídias sociais, portais e publicações proprietários.
» Setor de Eventos: responsável pelo cerimonial e pela operacionalização e logística dos eventos e solenidades institucionais do Conselho presenciais e on-line.
COORDENADORIA JURÍDICA: é responsável pela defesa dos interesses do CRMV-SP em juízo, administrando e atuando nos processos de execução fiscal, mandado de segurança, demandas trabalhistas, concorrenciais, cíveis e outros necessários à defesa do interesse da entidade. Presta assistência jurídica consultiva à Diretoria, aos Conselheiros e aos coordenadores do Conselho, responsabilizando-se pela elaboração de pareceres, assessoria em licitações, processos éticos e demais processos administrativos do Regional.